广东欧博官网ABG涂料科技有限公司,欢迎您!
欧博官网ABG涂料

20年专注工业防腐油漆研发、生产、销售

自主品牌 自有工厂

工业防腐漆咨询

188-2689-7971

400-6727737

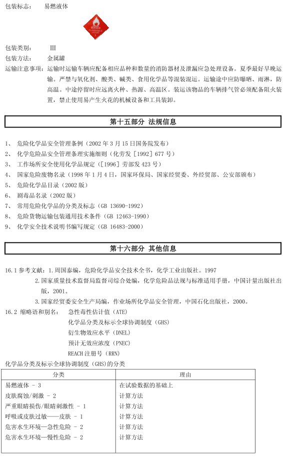
欧博官网ABG涂料

产品中心

Product

咨询热线

188-2689-7971
联系欧博官网ABG涂料

广东欧博官网ABG涂料科技有限公司

联系电话:188-2689-7971

电子邮箱:dengtingshuang@126.com

公司地址:广东省东莞市松山湖园区科技十路4号29栋1单元301室

立即咨询 在线留言

  • BM-430 丙烯酸闪光漆
  • 产品名称:BM-430 丙烯酸闪光漆
  • 规 格:双组份:20KG或16L
  • 是否可调色:根据我公司色卡或用户要求订制
  • 用途范围:适用于电脑、机床、精密仪器、医疗器械等贵重仪器设备的涂装。
  • 采购咨询:188-2689-7971
  • 0
点击咨询
  • 技术参数
  • 安全措施
  • 施工指导
  • 产品认证



    BM-430 丙烯酸闪光漆介绍

    产品名称                 丙烯酸闪光漆

    产品总述              HD-157 是一种双组分环氧富锌底漆,对钢铁起阴极保护作用。

    产品规格              双组份;20kg 或 16L

    产品货号              BM-430

    产品颜色              各种颜色

    产品特性              漆膜颜色鲜艳,丰满度高,呈现有层次的立体金属闪光效果。

    推荐用途              适用于电脑、机床、精密仪器、医疗器械等贵重仪器设备的涂装。

     

      基料类型

      丙烯酸树脂

      颜料类型

      精选银粉和颜料 

      表面

      高光

      固化剂

      BG-330-3 

      稀释剂

      BX-30

      工具清洗

      BX-30

      密度

      约 1.2kg/L 

      指触干

      约 1 小时(23℃

      完全固化

      7 天(23℃

      重涂时间

      见施工指导

      混合比例

      质量比:3(主漆):1(固化剂)       体积比:2(基料):1(固化剂)

      体积固体份

      51±1% (理论上)

      闪点

      33℃

      混合使用期

      约 4 小时(23 ℃

      理论涂布率

      13㎡/L,以 40μm 干膜厚度计算

      单层膜厚

      湿膜:98μm           干膜:50μm

      施工方法

      常规喷涂

      挥发性有机化合物

      460 g/L 

      环境温度

      最低:-10 ℃ ,最高:50℃

      底材温度

      高于露点以上 3 ℃

      储存和产品有效期  

      1年。产品储存必须遵守国家规定。应保存于阴凉、通风良好的地方,避免过高的温度。容器必须牢固密封。


    BM-430 丙烯酸闪光漆优势


    BM-430 丙烯酸闪光漆优势

    1.附着力0级 / 10MPa 

    可以在镜面不锈钢,镀锌板,热浸锌等特殊底材表面直接附着,耐候性测试后的二次附着力任然满足0级标准

    2.耐候性2000h

    拥有良好的耐人工老化性能,较强的环境适应能力,让工业产品防腐保护更长久

    3.干燥时间2h

    持续不断改进,拥有更快的干燥性能,有效减少涂装时间,提高工作效率

    4.高硬度2H以上

    该款产品最高硬度达到6H,及1mm的柔韧性,让面漆更牢固


    欧博官网ABG合作品牌


    欧博官网ABG合作品牌


    欧博官网ABG涂料企业优势


    22542354.jpg

    4f265987bd03892ef7610a51e619a0f.jpg

    ● 欧博官网ABG拥有20年工业防腐漆研发经验,同时拥有8名专职研发技术人员,以及

    2名40年以上经验的技术顾问

    ● 有油性厂+水性厂面积1.7万平方米,年产能1.8万吨;厂家直销模式,没有中间商环节,价格优惠合理

    1636364194905561.jpg


    完善检测机器设备 管理体系认证

    60964c194e29766c8c99996f1686d20.jpg

    ● 欧博官网ABG漆拥有完善的检测机械设备,如 QUV人工老化测验机、中性盐雾测试机、

    气相色谱仪、液压式附着力测试仪等

    ● 通过了ISO9001质量管理体系、ISO14001环境管理体系、ISO45001职业健康

    安全管理体系认证

    完善检测机器设备 管理体系认证


    自有施工团队  知名品牌合作

    8974fa70cb19e770f928e5b327bd98d.jpg 

    ● 欧博官网ABG自有专业的施工团队,提供上门施工服务,喷涂工艺娴熟,让您的涂装

    达到理想的工业防腐效果

    ● 欧博官网ABG工业防腐漆与世界知名原料企业Bayer(拜耳)、BASF(巴斯夫)、Cytec

    (氰特)等建立长期稳定的原材料供应及技术合作关系

    自有施工团队  知名品牌合作




    欧博官网ABG服务优势


    欧博官网ABG涂料荣誉实力


    售前  

    根据对接的需求,快速给出工业防腐漆解决方案,为您提供产品性能

    指标<技术性能、施工性能>,同时给予综合成本分析产品的检验方法;

    售中

    为您提供专业技术人员上门培训服务,如产品性能详细介绍、底材前

    处理要求、产品检测,提供贴心的服务体验; 

    售后

    提供定时跟踪售后服务,如有问题迅速安排处理,为您提供相应的应急

    处理方案、技术支持,专业客服7*24小时在线;



    广东欧博官网ABG涂料有限公司

    广东欧博官网ABG涂料科技有限公司

    广东欧博官网ABG涂料科技有限公司

           广东欧博官网ABG涂料科技有限公司是一家集研发、制造、销售于一体的高性能重防腐涂料专业化企业,为用户提供安全、长效的防腐涂料及涂装解决方案。公司成立于2007年,2012年迁至东莞,油性漆生产基地设立在广东省惠州市,生产面积 1.2万 ㎡,溶剂型涂料年产能可达 1万 吨。2019年成立东莞市慧鸿新材料有限公司,生产基地坐落于广东省东莞市,生产面积 5000㎡,水性涂料年产能可达 8000 吨。

           公司业务范围涵盖各类腐蚀环境下的工业保护涂料、重防腐涂料,应用领域如:电力设备、车辆装备、工程机械、钢结构、石化机械、储罐、海洋装备等……【查看详情+】


    企业展示

    欧博官网ABG涂料科技工厂图片




    警告:对眼睛和皮肤有刺激,蒸汽对敏感的人来说可能引起呼吸道过敏。可能引起皮肤过敏反应。避免吸入蒸汽。不要接触到眼睛或皮肤。耳、眼、皮肤要有防护装备。为了避免潜在的呼吸道刺激,建议使用合适的呼吸器。使用后要彻底清洗皮肤。衣服应洗涤后穿着。如果没有呼吸,嘴对嘴进行人工呼吸,并迅速就医。

    急救:如果不慎接触了眼睛,立即用清水冲洗至少 15 分钟,并立即就医。

    提请注意:此文件不是正式的技术文件,所列出的信息是可靠的。提供的每个数值都是作为理论数据从产品的配方中计算出来的。由于使用条件非生产商所能控制,这里的信息不做为担保。产品只是用于专业使用。如有任何问题,请与当地欧博官网ABG涂料服务点或代理商联系





    表面处理

    BM430, 施工前要求被涂物件表面没有油脂、灰尘、水汽和其它杂质。为了确保漆膜外观,底漆要求光滑平整,无干喷、桔皮等表面缺陷。维修:用适当的清洗剂除去油和脂,用(高压)淡水清除盐和其他污染物。用喷砂或动力工具清除锈迹和松散漆层。扫除残余物,补涂至完整漆膜厚度。


    混合和处理

    BM430 是双组分产品,有确定的成分配比。先把基料搅拌至均匀光滑状态,再按量缓慢加入固化剂并搅拌 3 分钟。建议使用可调速动力搅拌器。不要过分搅拌,否则会加速固化和缩短产品的寿命。高温将缩短混合物的活性期。低温可延长。按照施工习惯加入适量的稀释剂稀释。


    施工

    BM430 建议采用常规喷涂。通风:密闭场所中保持良好的通风对于施工人员的安全和保持本产品正确性能,都是很重要的。空气必须是干燥的,因为本产品不能在湿度超 85%时涂装。

    重涂时间:

    重涂时间




    BM-430 丙烯酸闪光漆认证

    BM-430 丙烯酸闪光漆认证

    BM-430 丙烯酸闪光漆认证

    BM-430 丙烯酸闪光漆认证

    BM-430 丙烯酸闪光漆认证

    BM-430 丙烯酸闪光漆认证

    BM-430 丙烯酸闪光漆认证


上一个产品: BM-321 丙烯酸聚氨酯面漆
下一个产品:BM-530 丙烯酸波纹漆

公司名称:广东欧博官网ABG涂料科技有限公司

公司地址:广东省东莞市松山湖园区科技十路4号29栋1单元301室

客服电话:王女士 18826897971

技术业务:朱先生 18145880877

邮箱地址:dengtingshuang@126.com

欧博官网ABG涂料 欧博官网ABG涂料
版权所有?广东欧博官网ABG涂料科技有限公司      备案号: 粤ICP备15000371号    技术支持: 京马网    傲马系统