广东欧博官网ABG涂料科技有限公司,欢迎您!
欧博官网ABG涂料

20年专注工业防腐油漆研发、生产、销售

自主品牌 自有工厂

工业防腐漆咨询

188-2689-7971

400-6727737

欧博官网ABG涂料

产品中心

Product

咨询热线

188-2689-7971
联系欧博官网ABG涂料

广东欧博官网ABG涂料科技有限公司

联系电话:188-2689-7971

电子邮箱:dengtingshuang@126.com

公司地址:广东省东莞市松山湖园区科技十路4号29栋1单元301室

立即咨询 在线留言

  • HM-363环氧煤沥青防腐漆
  • 产品名称:HM-363环氧煤沥青防腐漆
  • 规 格:双组份:20kg或16L
  • 是否可调色:该环氧煤沥青面漆可根据我公司色卡或用户要求订制
  • 用途范围:环氧煤沥青面漆可用于工业和海洋工程水下和埋地钢结构、埋地管道外涂层
  • 采购咨询:188-2689-7971
  • 0
点击咨询
  • 技术参数
  • 安全措施
  • 施工指导
  • 产品认证


    HM-363环氧煤沥青防腐漆介绍

    产品名称              环氧煤沥青防腐漆

    产品总述              HM-363 是双组分煤焦油沥青改性环氧漆,漆膜耐磨,耐海水,耐矿物油性能良好,但不耐多数溶剂。

    产品规格              双组份;12kg 或 20L

    产品货号              HM-363

    产品颜色              黑色,棕色

    产品特性              优良的耐盐水腐蚀性能,良好的密封性。

    推荐用途              工业和海洋工程水下和埋地钢结构、埋地管道外涂层。


      基料类型

      环氧,煤焦油

      颜料类型

      耐化学和耐磨颜料 

      表面

      半光

      固化剂

      HG-168-10

      稀释剂

      HX-50

      工具清洗

      HX-50

      稀释剂用量

      无气喷涂:≤25%       空气喷涂:≤50%       刷涂:≤5%

      表干时间

      2 小时(23℃)

      指触干

      12 小时(23℃)

      完全固化

      7 天(23℃)

      重涂时间

      见施工指导

      混合比例

      质量比:1(主漆):1(固化剂)       体积比:1(基料):1(固化剂)

      密度

      约 1.3kg/L 

      体积固体份

      70±1% (理论值)

      闪点

      25℃

      混合使用期

      2 小时(23 ℃)

      理论涂布率

      5.6㎡/L125μm 干膜厚度计算

      单层膜厚

      湿膜:178μm           干膜:125μm

      施工方法

      无气喷涂,刷涂

      挥发性有机化合物

      330 g/L 

      喷孔

      无气喷涂:0.43-0.48mm          空气喷涂:1.2-1.5mm

      出口压力

      无气喷涂:15 MPa          空气喷涂:3-5 MPa

      环境温度

      最低:5℃ ,最高:40℃

      底材温度

      高于露点以上 3 ℃,最高:40℃

      储存和产品有效期  

      1年。产品储存必须遵守国家规定。应保存于阴凉、通风良好的地方,避免过高的温度。容器必须牢固密封。  



    HM-363环氧煤沥青防腐漆优势


    HM-363环氧煤沥青防腐漆优势


    1.防腐性能好

    环氧煤沥青漆漆膜附着力好,耐冲击、耐水、耐油性、耐磨、抗化学品

    2.施工方便

    环氧煤沥青漆可以半机械化或手工施工,无需加热设备即可自然固化涂料,采用高压无气喷涂、易形成厚膜涂层

    3.应用广泛

    环氧煤沥青漆适用于各类钢结构、码头、船舶、水闸、煤气储罐、炼油化

    工厂设备防腐及混凝土管、污水池、楼顶防水层、卫生间、地下室等混凝

    土结构的防水和防渗漏



    欧博官网ABG合作品牌


    欧博官网ABG合作品牌


    欧博官网ABG涂料企业优势


    22542354.jpg

    4f265987bd03892ef7610a51e619a0f.jpg

    ● 欧博官网ABG拥有20年工业防腐漆研发经验,同时拥有8名专职研发技术人员,以及

    2名40年以上经验的技术顾问

    ● 有油性厂+水性厂面积1.7万平方米,年产能1.8万吨;厂家直销模式,没有中间商环节,价格优惠合理

    1636364194905561.jpg


    完善检测机器设备 管理体系认证

    60964c194e29766c8c99996f1686d20.jpg

    ● 欧博官网ABG漆拥有完善的检测机械设备,如 QUV人工老化测验机、中性盐雾测试机、

    气相色谱仪、液压式附着力测试仪等

    ● 通过了ISO9001质量管理体系、ISO14001环境管理体系、ISO45001职业健康

    安全管理体系认证

    完善检测机器设备 管理体系认证


    自有施工团队  知名品牌合作

    8974fa70cb19e770f928e5b327bd98d.jpg 

    ● 欧博官网ABG自有专业的施工团队,提供上门施工服务,喷涂工艺娴熟,让您的涂装

    达到理想的工业防腐效果

    ● 欧博官网ABG工业防腐漆与世界知名原料企业Bayer(拜耳)、BASF(巴斯夫)、Cytec

    (氰特)等建立长期稳定的原材料供应及技术合作关系

    自有施工团队  知名品牌合作




    欧博官网ABG服务优势


    欧博官网ABG涂料荣誉实力


    售前  

    根据对接的需求,快速给出工业防腐漆解决方案,为您提供产品性能

    指标<技术性能、施工性能>,同时给予综合成本分析产品的检验方法;

    售中

    为您提供专业技术人员上门培训服务,如产品性能详细介绍、底材前

    处理要求、产品检测,提供贴心的服务体验; 

    售后

    提供定时跟踪售后服务,如有问题迅速安排处理,为您提供相应的应急

    处理方案、技术支持,专业客服7*24小时在线;



    广东欧博官网ABG涂料有限公司

    广东欧博官网ABG涂料科技有限公司

    广东欧博官网ABG涂料科技有限公司

           广东欧博官网ABG涂料科技有限公司是一家集研发、制造、销售于一体的高性能重防腐涂料专业化企业,为用户提供安全、长效的防腐涂料及涂装解决方案。公司成立于2007年,2012年迁至东莞,油性漆生产基地设立在广东省惠州市,生产面积 1.2万 ㎡,溶剂型涂料年产能可达 1万 吨。2019年成立东莞市慧鸿新材料有限公司,生产基地坐落于广东省东莞市,生产面积 5000㎡,水性涂料年产能可达 8000 吨。

           公司业务范围涵盖各类腐蚀环境下的工业保护涂料、重防腐涂料,应用领域如:电力设备、车辆装备、工程机械、钢结构、石化机械、储罐、海洋装备等……【查看详情+】


    企业展示

    欧博官网ABG涂料科技工厂图片


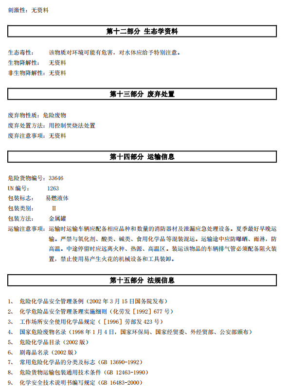
    警告:会引起眼睛和皮肤的刺激。反应的蒸汽可能会引起过敏人群的呼吸道刺激。可能会引起皮肤过敏反应。避免呼吸蒸汽。请勿触及眼


    睛、皮肤。要使用眼、耳、皮肤的防护用具,使用合适的面具,以避免潜在的呼吸道刺激。使用后用清水彻底的清洗皮肤。如有不适请咨


    询医生。衣物再次使用前要洗涤。如果没有呼吸要进行人工呼吸,最好嘴对嘴,并请医生处理。灼伤:放热反应会使产品变热,超出正常


    水平。在混合后要小心处理。使用手套。急救:如果不慎接触了眼睛,立即用清水冲洗至少 15 分钟,并脱去污染的衣鞋,用肥皂清洗接


    触后的皮肤。






    表面处理


    环氧煤沥青面漆,设计用于经喷砂预处理达到瑞典标准SIS055900的S2.5级的钢铁表面的直接涂装。

    环氧煤沥青面漆设计用于表面没有油脂、尘土、水汽和其它杂质的混凝土表面。




    混合和稀释


    环氧煤沥青面漆是双组份产品,并有确定的成分配比。每桶涂料应全部混合后使用。把基料经搅拌均匀,搅拌不该超过2分钟。得到均匀的粘稠度后,缓慢加入固化剂并搅拌3分钟。建议使用可调节速度的电动搅拌器。不要过分搅拌,否则会缩短产品的寿命。推荐使用速度可调的电动搅拌机。不要过分搅拌,否则会加速固化降低产品寿命。高温将缩短混合物的活性期。低温可延长。




    施工


    通风:密闭场所中保持良好的通风对于施工人员的安全和保持本产品正确性能,都是很重要的,空气一定要干燥,湿度不能超过85%。


    重涂时间


    image.png




上一个产品: WD-875无溶剂环氧防腐漆
下一个产品:HM-368高固含环氧防腐漆

公司名称:广东欧博官网ABG涂料科技有限公司

公司地址:广东省东莞市松山湖园区科技十路4号29栋1单元301室

客服电话:王女士 18826897971

技术业务:朱先生 18145880877

邮箱地址:dengtingshuang@126.com

欧博官网ABG涂料 欧博官网ABG涂料
版权所有?广东欧博官网ABG涂料科技有限公司      备案号: 粤ICP备15000371号    技术支持: 京马网    傲马系统