广东欧博官网ABG涂料科技有限公司,欢迎您!
欧博官网ABG涂料

20年专注工业防腐油漆研发、生产、销售

自主品牌 自有工厂

工业防腐漆咨询

188-2689-7971

400-6727737

欧博官网ABG涂料

产品中心

Product

咨询热线

188-2689-7971
联系欧博官网ABG涂料

广东欧博官网ABG涂料科技有限公司

联系电话:188-2689-7971

电子邮箱:dengtingshuang@126.com

公司地址:广东省东莞市松山湖园区科技十路4号29栋1单元301室

立即咨询 在线留言

  • BD-130丙烯酸聚氨酯底漆
  • 产品名称:BD-130丙烯酸聚氨酯底漆
  • 规 格:双组份:25kg或16L
  • 是否可调色:根据我公司色卡或用户要求订制
  • 用途范围:产品主要用于各类机床、机械装置设备等的钢铁表面作底漆
  • 采购咨询:188-2689-7971
  • 0
点击咨询
  • 技术参数
  • 安全措施
  • 施工指导
  • 产品认证


    BD-130丙烯酸聚氨酯底漆介绍

    产品名称              丙烯酸聚氨酯底漆

    产品总述              BD130 是双组份丙烯酸芳香族聚氨酯底漆。 

    产品规格              双组份;25kg 或 16L

    产品货号              BD-130

    产品颜色              浅灰,铁红等

    产品特性              干速快,附着力好,易打磨。

    推荐用途              产品主要用于各类机床、机械装置设备等的钢铁表面作底漆。

    推荐配套              聚氨酯面漆


      基料类型

      羟基丙烯酸树脂

      颜料类型

      精选防锈颜料 

      表面

      哑光

      固化剂

      BG-130-5 

      稀释剂

      BX-30

      工具清洗

      BX-30

      可打磨时间

      约 6 小时(23℃)

      指触干

      约 1 小时(23℃)

      完全固化

      7 天(23℃)

      重涂时间

      见施工指导

      混合比例

      质量比:5(主漆):1(固化剂)       体积比:4(基料):1(固化剂)

      密度

      约 1.4kg/L 

      体积固体份

      54±1% 

      闪点

      33℃

      混合使用期

      约 4 小时(23 ℃)

      理论涂布率

      14 ㎡/L,以干膜厚度 40μm 计算

      单层膜厚

      湿膜:74μm           干膜:40μm

      施工方法

      无气喷涂、常规喷涂、刷涂 

      挥发性有机化合物

      504 g/L 

      环境温度

      最低:-10℃,最高:50℃

      底材温度

      高于露点以上 3 ℃

      储存和产品有效期  

      1年。产品储存必须遵守国家规定。应保存于阴凉、通风良好的地方,避免过高的温度。容器必须牢固密封。  


    BD-130丙烯酸聚氨酯底漆优势


    BD-130丙烯酸聚氨酯底漆优势

    1.耐候性优

    BD-130丙烯酸聚氨酯底漆对不同的环境都有很好的承受能力,涂料在

    过光照、冷热、风雨、细菌等造成的综合破坏,漆膜依据完好无损

    2.干燥快

    BD-130丙烯酸聚氨酯底漆持续不断改进,拥有更快的干燥性能,有效

    少涂装时间,提高工作效率

    缺点:防腐性一般

    该款BD-130丙烯酸聚氨酯底漆产品防腐性能一般,柔韧性差


    欧博官网ABG合作品牌


    欧博官网ABG合作品牌


    欧博官网ABG涂料企业优势


    22542354.jpg

    4f265987bd03892ef7610a51e619a0f.jpg

    ● 欧博官网ABG拥有20年工业防腐漆研发经验,同时拥有8名专职研发技术人员,以及

    2名40年以上经验的技术顾问

    ● 有油性厂+水性厂面积1.7万平方米,年产能1.8万吨;厂家直销模式,没有中间商环节,价格优惠合理

    1636364194905561.jpg


    完善检测机器设备 管理体系认证

    60964c194e29766c8c99996f1686d20.jpg

    ● 欧博官网ABG漆拥有完善的检测机械设备,如 QUV人工老化测验机、中性盐雾测试机、

    气相色谱仪、液压式附着力测试仪等

    ● 通过了ISO9001质量管理体系、ISO14001环境管理体系、ISO45001职业健康

    安全管理体系认证

    完善检测机器设备 管理体系认证


    自有施工团队  知名品牌合作

    8974fa70cb19e770f928e5b327bd98d.jpg 

    ● 欧博官网ABG自有专业的施工团队,提供上门施工服务,喷涂工艺娴熟,让您的涂装

    达到理想的工业防腐效果

    ● 欧博官网ABG工业防腐漆与世界知名原料企业Bayer(拜耳)、BASF(巴斯夫)、Cytec

    (氰特)等建立长期稳定的原材料供应及技术合作关系

    自有施工团队  知名品牌合作




    欧博官网ABG服务优势


    欧博官网ABG涂料荣誉实力


    售前  

    根据对接的需求,快速给出工业防腐漆解决方案,为您提供产品性能

    指标<技术性能、施工性能>,同时给予综合成本分析产品的检验方法;

    售中

    为您提供专业技术人员上门培训服务,如产品性能详细介绍、底材前

    处理要求、产品检测,提供贴心的服务体验; 

    售后

    提供定时跟踪售后服务,如有问题迅速安排处理,为您提供相应的应急

    处理方案、技术支持,专业客服7*24小时在线;



    广东欧博官网ABG涂料有限公司

    广东欧博官网ABG涂料科技有限公司

    广东欧博官网ABG涂料科技有限公司

           广东欧博官网ABG涂料科技有限公司是一家集研发、制造、销售于一体的高性能重防腐涂料专业化企业,为用户提供安全、长效的防腐涂料及涂装解决方案。公司成立于2007年,2012年迁至东莞,油性漆生产基地设立在广东省惠州市,生产面积 1.2万 ㎡,溶剂型涂料年产能可达 1万 吨。2019年成立东莞市慧鸿新材料有限公司,生产基地坐落于广东省东莞市,生产面积 5000㎡,水性涂料年产能可达 8000 吨。

           公司业务范围涵盖各类腐蚀环境下的工业保护涂料、重防腐涂料,应用领域如:电力设备、车辆装备、工程机械、钢结构、石化机械、储罐、海洋装备等……【查看详情+】


    企业展示

    欧博官网ABG涂料科技工厂图片


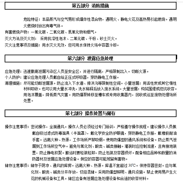
    警告:会引起眼睛和皮肤的刺激。反应的蒸汽可能会引起过敏人群的呼吸道刺激。可能会引起皮肤过敏反应。避免呼吸蒸汽。请勿触及眼睛、皮肤。要使用眼、耳、皮肤的防护用具,使用合适的面具,以避免潜在的呼吸道刺激。使用后用清水彻底的清洗皮肤。如有不适请咨询医生。衣物再次使用前要洗涤。如果没有呼吸要进行人工呼吸,最好嘴对嘴,并请医生处理。灼伤:放热反应会使产品变热,超出正常水平。在混合后要小心处理。使用手套。急救:如果不慎接触了眼睛,立即用清水冲洗至少 15 分钟,并脱去污染的衣鞋,用肥皂清洗接触后的皮肤。

    提请注意:此文件不是正式的技术文件,所列出的信息是可靠的。提供的每个数值都是作为理论数据从产品的配方中计算出来的。由于使用条件非生产商所能控制,这里的信息不做为担保。产品只是用于专业使用。如有任何问题,请与当地欧博官网ABG涂料服务点或代理商联系



    表面处理


    丙烯酸聚氨酯底漆, 施工前要求被涂物件表面没有油脂、灰尘、水汽和其它杂质。为了确保漆膜外观,底漆要求光滑平整,无干喷、桔皮等表面缺陷。




    混合和稀释


    丙烯酸聚氨酯底漆是双组分产品,有确定的成分配比。先把基料搅拌至均匀光滑状态,再按量缓慢加入固化剂并搅拌3分钟。建议使用可调速动力搅拌器。不要过分搅拌,否则会加速固化和缩短产品的寿命。高温将缩短混合物的活性期。低温可延长。按照施工习惯加入适量的稀释剂稀释。




    施工

    丙烯酸聚氨酯底漆可采用无气喷涂、刷涂或常规喷涂。

    通风:密闭场所中保持良好的通风对于施工人员的安全和保持本产品正确性能,都是很重要的。空气必须是干燥的,因为本产品不能在湿度超85%时涂装。

    重涂时间

    image.png


上一个产品: HD-154 环氧磷酸锌底漆
下一个产品:JD-148改性环氧底漆

公司名称:广东欧博官网ABG涂料科技有限公司

公司地址:广东省东莞市松山湖园区科技十路4号29栋1单元301室

客服电话:王女士 18826897971

技术业务:朱先生 18145880877

邮箱地址:dengtingshuang@126.com

欧博官网ABG涂料 欧博官网ABG涂料
版权所有?广东欧博官网ABG涂料科技有限公司      备案号: 粤ICP备15000371号    技术支持: 京马网    傲马系统