广东欧博官网ABG涂料科技有限公司,欢迎您!
欧博官网ABG涂料

20年专注工业防腐油漆研发、生产、销售

自主品牌 自有工厂

工业防腐漆咨询

188-2689-7971

400-6727737

欧博官网ABG涂料

产品中心

Product

咨询热线

188-2689-7971
联系欧博官网ABG涂料

广东欧博官网ABG涂料科技有限公司

联系电话:188-2689-7971

电子邮箱:dengtingshuang@126.com

公司地址:广东省东莞市松山湖园区科技十路4号29栋1单元301室

立即咨询 在线留言

  • HD-125环氧酯防锈底漆
  • 产品名称:HD-125环氧酯防锈底漆
  • 规 格:单组份; 25kg或16L
  • 是否可调色:根据我公司色卡或用户要求订制
  • 用途范围:通用底漆,用于保护在轻微和中等腐蚀性环境下的钢板
  • 采购咨询:188-2689-7971
  • 0
点击咨询
  • 技术参数
  • 安全措施
  • 施工指导
  • 产品认证


    HD-125环氧酯防锈底漆介绍

    产品名称              环氧酯防锈底漆

    产品总述              HD-125 是由环氧酯树脂和防腐颜料制成的快干型底漆。

    产品规格              单组份;25kg 或 16L

    产品货号              HD-125

    产品颜色              铁红,灰色

    产品特性              优良的涂装性;较快干速;良好的附着力、耐水性和防锈力,防潮防盐雾比醇酸底漆性能好。

    推荐用途              通用底漆,用于保护在轻微和中等腐蚀性环境下的钢板。

    推荐配套              环氧面漆/ 聚氨酯面漆/丙烯酸面漆


      基料类型

      改性环氧酯树脂

      颜料类型

      防腐颜料 

      表面

      哑光

      固化剂

      无

      稀释剂

      HX-20

      工具清洗

      HX-20

      表干时间

      30分钟(23℃)50%的相对湿度

      重涂时间

      最短:12小时/23℃

      密度

      约 1.4kg/L 

      混合比例

      无

      体积固体份

      45% (理论值)

      闪点

      >40℃

      混合使用期

      无

      理论涂布率

      15 ㎡/L,以干膜厚度 40μm 计算

      单层膜厚

      湿膜:90μm           干膜:40μm

      施工方法

      涂刷、辊涂、浸涂、淋涂、常规喷涂 

      挥发性有机化合物

      >580 g/L (理论上)

      环境温度

      最大:40℃ 

      底材温度

      高于露点以上 4 ℃

      储存和产品有效期  

      1年。产品储存必须遵守国家规定。应保存于阴凉、通风良好的地方,避免过高的温度。容器必须牢固密封。  


    HD-125环氧酯防锈底漆优势


    HD-125环氧酯防锈底漆优势

    1.附着力0级 / 10MPa 

    可以在镜面不锈钢,镀锌板,热浸锌等特殊底材表面直接附着,耐候性

    试后的二次附着力任然满足0级标准

    2.防锈性好

    HD-125环氧酯防锈底漆是一种单组份,快干型环氧防锈漆,可以作为

    钢结构预涂底漆,钢结构防锈底漆

    3.涂层韧性好

    HD-125环氧酯防锈底漆涂层韧性好、漆膜耐热、耐溶剂、耐潮湿性能

    提升

    缺点:硬度低

    该款HD-125环氧酯防锈底漆产品硬度偏低


    欧博官网ABG合作品牌


    欧博官网ABG合作品牌


    欧博官网ABG涂料企业优势


    22542354.jpg

    4f265987bd03892ef7610a51e619a0f.jpg

    ● 欧博官网ABG拥有20年工业防腐漆研发经验,同时拥有8名专职研发技术人员,以及

    2名40年以上经验的技术顾问

    ● 有油性厂+水性厂面积1.7万平方米,年产能1.8万吨;厂家直销模式,没有中间商环节,价格优惠合理

    1636364194905561.jpg


    完善检测机器设备 管理体系认证

    60964c194e29766c8c99996f1686d20.jpg

    ● 欧博官网ABG漆拥有完善的检测机械设备,如 QUV人工老化测验机、中性盐雾测试机、

    气相色谱仪、液压式附着力测试仪等

    ● 通过了ISO9001质量管理体系、ISO14001环境管理体系、ISO45001职业健康

    安全管理体系认证

    完善检测机器设备 管理体系认证


    自有施工团队  知名品牌合作

    8974fa70cb19e770f928e5b327bd98d.jpg 

    ● 欧博官网ABG自有专业的施工团队,提供上门施工服务,喷涂工艺娴熟,让您的涂装

    达到理想的工业防腐效果

    ● 欧博官网ABG工业防腐漆与世界知名原料企业Bayer(拜耳)、BASF(巴斯夫)、Cytec

    (氰特)等建立长期稳定的原材料供应及技术合作关系

    自有施工团队  知名品牌合作




    欧博官网ABG服务优势


    欧博官网ABG涂料荣誉实力


    售前  

    根据对接的需求,快速给出工业防腐漆解决方案,为您提供产品性能

    指标<技术性能、施工性能>,同时给予综合成本分析产品的检验方法;

    售中

    为您提供专业技术人员上门培训服务,如产品性能详细介绍、底材前

    处理要求、产品检测,提供贴心的服务体验; 

    售后

    提供定时跟踪售后服务,如有问题迅速安排处理,为您提供相应的应急

    处理方案、技术支持,专业客服7*24小时在线;



    广东欧博官网ABG涂料有限公司

    广东欧博官网ABG涂料科技有限公司

    广东欧博官网ABG涂料科技有限公司

           广东欧博官网ABG涂料科技有限公司是一家集研发、制造、销售于一体的高性能重防腐涂料专业化企业,为用户提供安全、长效的防腐涂料及涂装解决方案。公司成立于2007年,2012年迁至东莞,油性漆生产基地设立在广东省惠州市,生产面积 1.2万 ㎡,溶剂型涂料年产能可达 1万 吨。2019年成立东莞市慧鸿新材料有限公司,生产基地坐落于广东省东莞市,生产面积 5000㎡,水性涂料年产能可达 8000 吨。

           公司业务范围涵盖各类腐蚀环境下的工业保护涂料、重防腐涂料,应用领域如:电力设备、车辆装备、工程机械、钢结构、石化机械、储罐、海洋装备等……【查看详情+】


    企业展示

    欧博官网ABG涂料科技工厂图片


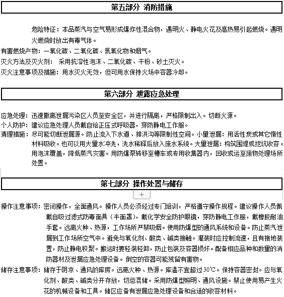
    警告:会引起眼睛和皮肤的刺激。反应的蒸汽可能会引起过敏人群的呼吸道刺激。可能会引起皮肤过敏反应。避免呼吸蒸汽。请勿触及眼睛、皮肤。要使用眼、耳、皮肤的防护用具,使用合适的面具,以避免潜在的呼吸道刺激。使用后用清水彻底的清洗皮肤。如有不适请咨询医生。衣物再次使用前要洗涤。如果没有呼吸要进行人工呼吸,最好嘴对嘴,并请医生处理。灼伤:放热反应会使产品变热,超出正常水平。在混合后要小心处理。使用手套。急救:如果不慎接触了眼睛,立即用清水冲洗至少 15 分钟,并脱去污染的衣鞋,用肥皂清洗接触后的皮肤。





    表面处理


    环氧酯防锈底漆,施工前钢结构表面要求喷砂至瑞典SIS 055900标准Sa 2.5级。喷砂前表面无油脂水气和其它杂物。




    混合和稀释



    环氧酯防锈底漆,是单包装产品,把涂料搅拌到均匀的粘稠度,根据涂装施工需要加入适量的稀释剂,搅匀。



    施工

    环氧酯防锈底漆,可采用常规喷涂、辊涂和刷涂。

    通风:密闭场所中保持良好的通风对于施工人员的安全和保持本产品正确性能,都是很重要的。空气必须是干燥的,因为本产品不能在湿度超85%时涂装。

    重涂时间



    image.pngimage.pngimage.pngimage.pngimage.pngimage.pngimage.pngimage.png

公司名称:广东欧博官网ABG涂料科技有限公司

公司地址:广东省东莞市松山湖园区科技十路4号29栋1单元301室

客服电话:王女士 18826897971

技术业务:朱先生 18145880877

邮箱地址:dengtingshuang@126.com

欧博官网ABG涂料 欧博官网ABG涂料
版权所有?广东欧博官网ABG涂料科技有限公司      备案号: 粤ICP备15000371号    技术支持: 京马网    傲马系统